Gia công phần mềm cơ khí: Đừng để làm xong mới biết không dùng được
Gia công phần mềm cơ khí: Tránh sai lầm khiến phần mềm không dùng được, mất tiền, chậm tiến độ – Hướng dẫn từ chuyên gia.
Danh mục
Bộ phận bán hàng
SĐT: 0787 64 65 68
Zalo: 0971 954 610
SĐT: 0975 866 987
Zalo: 0975 866 987
SĐT: 0377 101 345
Zalo: 0377 101 345
SĐT: 098 884 9199
Zalo: 098 884 9199
Danh sách đại lý
Support online
Ms Thúy
0787 64 65 68
Mr Hòa
0975 866 987
Ms Ly 360
0377 101 345
Mr Quyết
098 884 9199
Công ty Cổ phần Công nghệ TBT Việt Nam | Phần mềm xây dựng 360 (QLDA 360 • QLTC 360 • Nghiệm Thu 360 • BIM-CDE 360)
QLDA 360 • QLTC 360 • Nghiệm Thu 360 • BIM–CDE 360 • Smart IoT • HMS. Chuẩn ISO 19650 – tích hợp AI & Dashboard realtime • BIM 4D/5D CDE – ISO 19650 AI & IoT Chuyển đổi số xây dựng
Mục lục
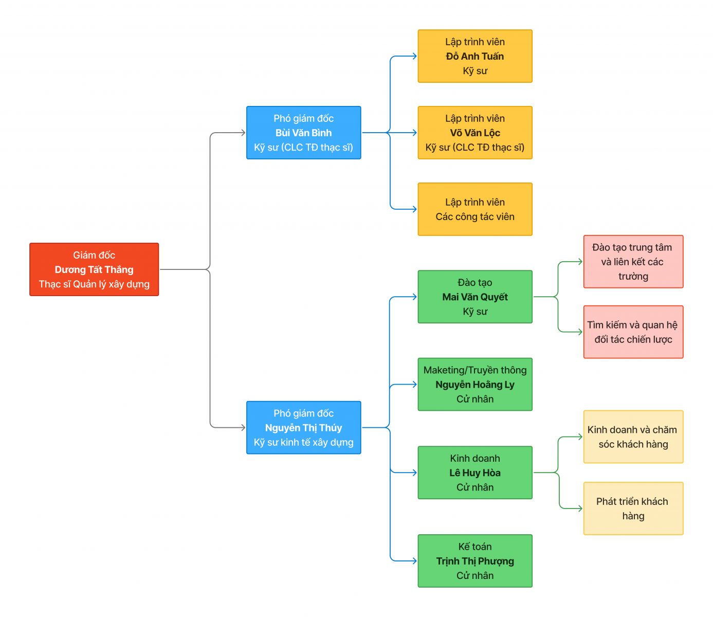
SƠ ĐỒ TỔ CHỨC NHÂN SỰ

Công ty Cổ phần Công nghệ TBT Việt Nam là đơn vị tiên phong phát triển và cung cấp các giải pháp phần mềm chuyên biệt cho ngành xây dựng tại Việt Nam. Chúng tôi theo đuổi mục tiêu trở thành doanh nghiệp nòng cốt trong chuyển đổi số quản lý dự án theo xu thế BIM và CDE, thi công, nghiệm thu và vận hành công trình.
Từ khát vọng số hóa toàn diện quy trình đầu tư – thiết kế – thi công – nghiệm thu – vận hành, TBT Việt Nam xây dựng 360 Platform – nền tảng thống nhất, tích hợp dữ liệu đa chiều, hỗ trợ Chủ đầu tư – Ban QLDA – Tư vấn – Nhà thầu – Cơ quan quản lý kiểm soát tiến độ, chất lượng, chi phí, hồ sơ pháp lý một cách minh bạch và hiệu quả.
Với đội ngũ chuyên gia về xây dựng, CNTT, kinh tế và quản lý dự án, TBT Việt Nam không chỉ viết phần mềm mà còn đồng hành tư vấn, thiết kế & gia công phần mềm theo yêu cầu đặc thù, giúp khách hàng sở hữu giải pháp phù hợp quy trình nội bộ và chiến lược phát triển dài hạn.
Trở thành tập đoàn công nghệ hàng đầu Việt Nam về số hóa ngành xây dựng & hạ tầng, vươn tầm Đông Nam Á với hệ sinh thái TBT 360 Việt Nam.
Kiến tạo giá trị bền vững thông qua chuyển đổi số, giúp doanh nghiệp nâng cao năng suất, giảm chi phí, minh bạch hóa quy trình và đạt chuẩn quốc tế (ISO 9001, ISO 19650, BIM, CDE).
Thạc sĩ Quản lý Xây dựng. Hơn 15 năm quản lý dự án, thi công, chất lượng công trình, BIM–CDE và phần mềm quản lý xây dựng. Định hướng chiến lược hệ sinh thái 360 Platform.
Phụ trách R&D, công nghệ lõi, kiến trúc hệ thống. Chỉ đạo đội kỹ sư lập trình: Đỗ Anh Tuấn, Võ Văn Lộc (Kỹ sư chất lượng cao) và nhóm cộng tác viên BIM/AI.
Phụ trách kinh doanh – truyền thông – đào tạo – đối ngoại. Các bộ phận: Đào tạo (KS. Mai Văn Quyết), Marketing (CN. Nguyễn Hoàng Ly), Kinh doanh (CN. Lê Huy Hòa), Kế toán (CN. Trịnh Thị Phượng).
Cơ cấu tinh gọn – liên thông – hiệu quả: gắn kết kỹ thuật, kinh doanh, đào tạo, truyền thông và tài chính; luồng thông tin minh bạch, phản hồi nhanh, hệ thống nội bộ 360 kiểm soát tiến độ – chất lượng – chi phí – khách hàng theo thời gian thực.
Xem chi tiết phần mềm nghiệm thu 360 pro
Lợi ích: Chuẩn hóa hồ sơ, minh bạch dữ liệu, truy vết chỉnh sửa/ký duyệt; giảm sai sót thủ công.
Báo cáo & Dashboard: tiến độ, khối lượng, sản lượng, dòng tiền; so sánh kế hoạch – thực hiện – nghiệm thu.
Xem chi tiết phần mềm quản lý thi công
Lợi ích: Chuẩn hóa nghiệp vụ PMU/Ban QLDA/Chủ đầu tư; giảm trễ tiến độ nhờ phê duyệt & cảnh báo thông minh.
Xem chi tiết phần mềm quản lý dự án BIM xây dựng 360
Kết nối thiết bị hiện trường, cảm biến môi trường, trạng thái máy móc; đẩy dữ liệu thời gian thực về Dashboard; cảnh báo an toàn – năng suất – chất lượng.
Quản lý xét nghiệm, bệnh án, hành chính, vật tư y tế; giám sát bằng AI & IoT; tối ưu vận hành.
Lợi ích: tăng 70–90% hiệu suất nhập liệu/in ấn; dữ liệu minh bạch, truy xuất nguồn gốc; tích hợp mở với ERP/hệ thống hành chính.
Tầm nhìn tổ chức: “Xây dựng đội ngũ chuyên nghiệp – Kết nối tri thức – Dẫn đầu chuyển đổi số trong xây dựng.”
Gồm Nghiệm Thu 360 Pro (chất lượng & hồ sơ), Quản Lý Thi Công 360 (tiến độ – chi phí – vật tư – nhân công – máy), Quản Lý Dự Án 360 (pháp lý & dòng tiền), và BIM–CDE 360 (không gian dữ liệu chung theo ISO 19650). Mở rộng với Smart IoT Platform và HMS.
Có. BIM–CDE 360 hỗ trợ IFC Viewer, liên kết 4D (tiến độ) và 5D (khối lượng – chi phí), đồng bộ hồ sơ pháp lý và CDE theo ISO 19650.
Phần mềm thiết kế theo mô-đun, phù hợp mọi quy mô: nhà thầu nhỏ, tư vấn, chủ đầu tư đến tập đoàn tổng thầu. Có gói khởi động nhanh, phí linh hoạt.
Công ty Cổ phần Công nghệ TBT Việt Nam
Địa chỉ: 122 Lê Lai, TDP 4 Bắc Sơn, P. Quang Trung, TP. Thanh Hóa
Điện thoại: 090 336 74 79 – 0787 64 64 68 – 091 222 4669
Email: contact@tbtvietnam.vn
Website: nghiemthuxaydung.com
• BIM xây dựng 360© TBT Việt Nam • 360 Platform • QLDA 360 • QLTC 360 • Nghiệm Thu 360 • BIM–CDE 360
Bài viết liên quan
Gia công phần mềm cơ khí: Đừng để làm xong mới biết không dùng được
Gia công phần mềm cơ khí: Tránh sai lầm khiến phần mềm không dùng được, mất tiền, chậm tiến độ – Hướng dẫn từ chuyên gia.
Gia công phần mềm xây dựng: Làm xong mới biết không dùng được – Vì sao?
Công cụ xây dựng thất bại do thiếu tư vấn, yêu cầu không xác định, không tích hợp. Cần có bản quy tắc để sử dụng hiệu ứng.
QLDA360: Số Hóa Dự Án Xây Dựng – Pháp Lý Minh Bạch, Tiến Độ Tối Ưu
QLDA360 – Phần mềm quản lý dự án xây dựng tích hợp CDE & BIM, tuân thủ NĐ 99 & 175, kiểm soát tiến độ, pháp lý, tài chính hiệu quả.
Phần mềm Quản Lý Chất Lượng 360 Quản Lý Thi Công 360 Quản Lý Dự Án 360 bản quyền lĩnh vực xây dựng
Cung cấp và gia công các phần mềm bản quyền liên quan xây dựng
Viết gia công phần mềm bằng các ngôn ngữ Java, JavaScript, Kotlin, Python và C# theo yêu cầu
Viết phần mềm tại công ty TBT Việt Nam là tốt nhất nhé các bạn
Viết phần mềm theo yêu cầu bằng các ngôn ngữ phức tạp tại công ty TBT Việt Nam
Chúng tôi viết các loại phần mềm phức tạp cho ngành xây dựng Việt Nam
TƯ VẤN QUẢN LÝ CHI PHÍ DỰ ÁN ĐẦU TƯ XÂY DỰNG
Chúng tôi thực hiện tư vấn từ giai đoạn nghiên cứu khả thi và dự toán chi phí, hồ sơ mời thầu và chuẩn bị hợp đồng, quản lý hợp đồng lĩnh vực xây dựng cho Doanh nghiệp
Hỗ trợ, tập huấn kiến thức mới tại sở xây dựng Hà Giang 2020
Hướng dẫn, tập huấn nội dung mới tại sở xây dựng Hà Giang 2020
9++ Lý do bạn nên lựa chọn phần mềm nghiệm thu xây dựng 360
Phần mềm nghiệm thu xây dựng 360 là phần mềm nghiệm thu và quản lý chất lượng duy nhất được viết trên Code độc lập, giúp người dùng làm hồ sơ hoàn công QLCL, quyết toán nhanh, xuất biên bản word, nhật ký, tiến độ, thanh toán theo TT11/2019/NĐ-CP.
Tập huấn dự toán cho các địa phương cách lập dự toán, thẩm tra dự toán và kiểm soát chi phí đầu tư
Tập huấn bộ đơn giá cho các tỉnh trong cả nước như Bạc Liêu, Quảng Trị, Quảng Bình ... về cách sử dụng bộ đơn giá mới và thực hiện các chi phí quản lý
Hướng dẫn lập dự toán cho người đi làm tại văn phòng công ty cổ phần F1 Tech
Nâng cao chuyên môn cho người đi làm nghiệp vụ đo bóc khối lượng, lập dự toán và đấu thầu tại công ty
Hướng dẫn phần mềm dự toán F1 tại đại học Kiến Trúc Hà Nội
Hướng dẫn cách sử dụng phần mềm Dự toán F1 cho sinh viên khoa Quản lý Đô thị - Trường Đại Học Kiến Trúc Hà Nội
Hợp tác, chuyển giao công cụ lập dự toán, đấu thầu, quyết toán F1 với đại học xây dựng Miền Trung
Nhằm trang bị những kiến thức và kỹ năng cần thiết về nghề nghiệp cho sinh viên Khoa Cầu đường nói riêng và toàn thể sinh viên trường Đại học Xây dựng Miền Trung nói chung, với mục đích đổi mới chương trình đào tạo để đáp ứng nhu cầu của xã hội theo định hướng ứng dụng, gắn kết giữa đào tạo và thực tiễn cho sinh viên
Ký kết, hợp tác và chuyển giao phần mềm Dự toán F1 tại đại học Bách Khoa Đà Nẵng
Hợp tác, chuyển giao phần mềm Dự toán F1 bản quyền đến giáo viên và sinh viên Đại Học Đà Nẵng